钨是一种稀有的高熔点金属,具有高密度、高硬度、高耐磨性、高导电性、高温强度等性能。在世界范围内,钨作为一种重要的不可再生稀缺资源,在一些国家是重要的稀有金属。钨产业链各环节都能独立形成有效需求,市场结构复杂。钨的产业链很长。上游黑钨矿主要勘探开采成钨精矿,中游冶炼产品相对较多,主要以APT和氧化钨路线为核心,包括钨化工(钨酸盐)和钨铁等。下游加工产品主要包括钨特殊钢和钨粉及其制品,其中钨硬质合金的消费量最高。就价值链而言,上游的钨矿开采和下游的高端硬质合金(尤其是高精高性能刀具)利润水平高;冶炼、制粉、中低品位硬质合金、钨材料利润率低。 
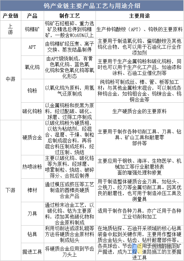
钨制品按其冶炼加工程度主要有仲钨酸铵(APT)、氧化钨、钨粉、碳化钨粉、碳化钨等产品,其中碳化钨具有超高的硬度和优异的耐磨性,可用于制造各种刀具、刀具、钻具和耐磨件。在工艺流程上,钨矿石经过粗碎、重选、精选,得到钨精矿;通过碱压沸腾、离子交换、蒸发结晶等技术,可以得到纯度高、颗粒品种齐全的仲钨酸铵晶体。仲钨酸铵可以煅烧得到黄色、蓝色和紫色的氧化钨。接下来可以用氢气还原法制备钨粉,碳化法制备碳化钨粉。最后,通过模压和挤压制备硬质合金。就我国整体钨产业链的技术现状而言,上游国内产业占据世界领先水平,目前主要发展来自于装备驱动的生产效率提升;中国中游冶炼成熟,钨粉整体国际竞争力持续上升;下游产品种类繁多,硬质合金、钨特钢、钨材料占据主要产品份额。从整体产业链来看,我国钨制品企业“多、小、散”,中低端产能严重过剩。深加工产品的质量和价格与国外相差甚远,而高性能、高精度的高档硬质合金仍依赖国外进口。“生产以中低端冶炼为主,进口以高端应用为主”的矛盾依然存在。 
中国是世界上最大的钨储量、开采国和出口国。钨是一种稀有元素,在地壳中的含量约为0.001%。就储量而言,根据资料,2021年全球钨储量为370万吨。我国钨资源丰富,钨储量和矿钨产量均居世界第一,储量190万吨,占比51.4%。目前世界上已发现的钨矿和含钨矿物有20多种,具有经济开采价值的只有黑钨矿和白钨矿。产量方面,数据显示,2021年,全球钨精矿产量7.9万吨,同比增长0.77%,整体增长平稳,其中中国产量6.6万吨,占比83.5%。就全球钨资源而言,主要由两部分组成。一是产生新的原钨矿,占总供应量的76%,其中约66%进入最终的钨产品,另有约10%成为生产过程中的废料(钨及钨合金材料的加工残渣,如烧结棒的端料、碳化钨车间的研磨垃圾、研磨废渣、金属鳞和切屑等。)进行再生产。二是废钨制品(如废硬质合金工具和废催化剂等)的回收。),约占24%。 就目前我国钨矿勘查投入资金和总体工作量而言,钨资源作为重要的稀有金属材料,在国防领域具有战略意义,也是一些新兴产业发展的关键原材料。在中国的整体探索受到高度重视。数据显示,近年来,我国钨矿的投资资金约为1-2亿元。随着相关装备领域的推进,同等投入水平下,钻井工人整体提升明显。钨几乎普遍存在于各种岩石中,但其基本含量较低。只有经过相关地质作用的富集,才能形成矿床作为商品矿进行开采。目前世界上只有白钨矿可以使用。从国内矿石类型来看,资料显示,我国钨矿以白钨矿为主,黑钨矿和黑白混合钨矿为辅,分别占69%、22%和9%。 
就钨矿区而言,江西以黑钨矿精矿为主要资源,其黑钨矿资源占全国黑钨矿资源总量的40%以上。白钨矿是湖南的主要资源,钼矿是河南的副产品。主要钨矿区有湖南柿竹园、川口钨矿,江西大湖塘、竹溪、香炉山钨矿,广东莲花山钨矿,福建杭罗坑钨矿,甘肃塔狗儿钨矿,河南三道庄铝钨矿。 就中国钨储量规模而言,中国是全球最大的钨储量国,占比超过一半。近年来,随着国家的不断投入和整体勘探效率的提高,储量明显增加。数据显示,2020年中国钨储量(相当于纯三氧化钨)达到222.49万吨,2021年达到295.16万吨,较2020年增长32.66%。近年来,中国不断发现大型钨矿,为中国钨产业链的稳步发展奠定了资源基础。按照我国钨资源的分布,江西、湖南、河南是我国钨储量排名前三的地区。数据显示,2021年储量分别为169.8万吨、56.44万吨和10.56万吨,占总量的83.5%。目前,国内钨产业链涵盖齐全,包括钨资源开发、冶炼、产品深加工等环节。前端和中端优势明显。受上游钨矿分布影响,中下游企业基本集中在江西和湖南。中国钨精矿的储采比从2008年的14.6年提高到2021年的22.16年,略低于全球27.1年的水平。虽然过度开采导致资源快速消耗,但中国大湖塘钨矿、竹溪钨矿等大型矿区的发现导致储量明显增加,叠加相关钨精矿政策持续收紧(2016年发布《全国矿产资源规划(2016-2020年)》) 中国钨精矿经历了三次大起大落。一次是2005年,由于中国钨出口明显下滑,钨精矿价格暴涨,在供需持续平衡下价格回升。第二次是2009年供需偏紧背景下的价格持续上涨。第三次,2017年,随着国内钨矿开采配额对钨供应的影响,价格大幅上涨。但随着国内中小企业非法开采的影响,整体市场供应拉动价格下行,2020年以来,整体监管趋严。 就中国钨产量而言,中国是世界上最大的钨生产国,占80%以上。国土资源部向全国下达钨精矿开采“总量控制指标”。钨精矿整体开采受到限制,钨矿总体产量呈下降趋势。数据显示,2021年,我国钨矿产量13.32万吨,较2020年下降3.9%。虽然整体钨精矿产量大幅下降,但与配额相比仍超过2万吨。 资料来源:中国有色金属工业协会,华经产业研究院整理从2022年钨精矿整体供需情况来看,4月份以来整体产量和开工率都在下降,主要受疫情影响。综合来看,开工率稳定在65%-80%左右,月均产量9000-12000万吨。进口量也有很大影响。3月份以来进口量一直在350吨以下,1月份出口量只有19吨。 虽然中国整体钨产量占全球的80%以上,但整体钨产业规模仍集中在上游的开采和冶炼领域。加上国内配额限制,整体钨进口水平较高。据统计,2021年我国钨矿及其精矿进口量为5802.65吨,较2022年增长82.13%,2022年1-10月进口量为4875.8吨。2020年和2021年,中国没有钨矿及其精矿出口。2022年一季度,中国钨矿恢复出口,出口量19吨。 目前,国内钨进口主要来自缅甸、玻利维亚、西班牙、越南、卢旺达和俄罗斯。数据显示,缅甸、玻利维亚和西班牙占中国钨矿进口来源的60%以上,其中缅甸占比最高,约为35.3%,玻利维亚和西班牙分别占13.2%和12.1%。总体进口来源比较集中,出口的钨矿总体比较少,主要是中游的冶炼产品。 相关报告:华经产业研究院发布的《2023-2028年中国钨行业市场全景评估及投资战略规划研究报告》;2017-2021年我国仲钨酸铵产量波动主要是部分产能退出,部分技改扩能新增产能。2021年,我国仲钨酸铵产量达到11.5万吨。2022年1-8月,我国APT产量87333吨,其中8月产量10810吨,环比增长4.55%,同比下降0.69%。尽管进行了维护,实际产量仍超出预期。进出口2017-2021年我国仲钨酸铵进口量波动较大。 氧化钨作为APT的加工产品,整体价格略高于APT产品,整体供应和利润水平受APT影响较大。2020年以来,由于终端上游钨矿整体供应量下降,整体价格持续上涨,至2022年11月初增长放缓。进出口变化方面,海关总署数据显示,2021年,三氧化钨进出口量分别为105.3吨和5577.9吨。 就我国钨铁整体情况而言,我国钨铁产能较大,钨铁进出口以出口为主,进口量极小。海关总署数据显示,2017年以来,我国钨铁进口量一直在10吨以下,2017-2021年出口量稳定在1500-3000吨之间。近年来,由于钨资源整体供给下降,钨铁出口量大幅下降,2020年叠加疫情影响达到近年 价格变动来看,钨铁价格同样受整体钨矿价格影响较大,波动情况与钨矿价格基本相同,但价格对比钨矿提提升约8万元/吨,略高于APT,略低于APT产品氧化钨。 就我国钨化工产品而言,目前主要产品为钨酸钠、钨酸钙等钨酸盐。国内整体产能低,进口量高。数据显示,2021年中国钨酸盐(包括钨酸钠、钨酸钙及其他钨酸盐)进口量为1126.1吨,较2020年大幅下降。主要受钨酸钙进口量大幅下降的影响。钨酸钠总体进口量仍呈持续增长趋势,其他钨酸盐进出口量相对较少,基本维持在2吨左右或以下。 2022年来看,1-10月数据来看,进出口量分别为1304吨和73.2吨,钨酸钠进口量持续增长,钨酸钙进口持续下行。 钨产业整体下游应用广泛,主要包括硬质合金、钨特钢、钨材和钨化工等多种领域。下游占比来看,硬质合金具备优良性质是当前钨产业终端应用主要产品,占比近6成,钨材占比第二,为19.4%,钨特钢应用规模位列第三,占比17.5%左右,钨化工因整体应用以催化剂为主,占比最低。钨以其高熔点、高比重、高硬度的特点,广泛应用于机械加工、冶金、采矿行业、电子电讯、建筑工业、兵器工业、航天航空等领域。因其主要应用于工业领域,钨的消费变化可以作为表征全球宏观经济变化指标。硬质合金具备超高硬度和优质的耐磨性,用于制造各种切削工具、刀具、钻具和耐磨零部件,被誉为“工业的牙齿”,被广泛应用于航天、原子能、船舶、汽车工业、电气工业、电子工业、化学工业等重要领域。纯钨粉含量一般在99.9%以上,既可碳化制备硬质合金的原料碳化钨粉,也可制成各类别钨材,或与其他金属粉末混合制造各种钨合金,目前国内钨粉整体产量持续增长,出口量持续增长,进口量持续下降趋势。2017年以来,受整体下游应用产品硬质合金等需求持续提升带动,我国钨粉产量从5.02万吨提升至2021年的8.17万吨。2022年来看,1-8月国内钨粉产量约5.41万吨,主要受供给受限和整体钨矿开工率下降影响导致,预计整体产量将维持2021年水平。其下降的主要原因在于四川地区因限电影响当地粉末企业开工率降低所致。进口量变动来看,我国钨粉进口自2017年经历一年的小幅度上升后持续下降,截止2021年出口量仅为75.2吨,主要受国内自主生产能力持续提升影响。出口量变动来看,2017年以来我国钨粉整体表现为稳步增长趋势,截止2021年出口量为1945.23吨,预计2022年将达新高。以钨材中主要组成钨丝进出口来看,受国内整体技术水平上升和供需关系变动影响2017年国钨丝整体进口量持续下降,2021年仅为9.9吨,2022年1-10月6.5吨。出口来看,整体钨丝出口近年来呈现小幅度下降趋势,2021年有所回升,为320.53吨。从钨条价格变动情况来看,整体价格受钨矿供给影响较大,但因整体产业中间品较多,价格存在滞后性叠加疫情影响需求,当前价格增速略低于钨条价格增速。随整体价格增速不及钨矿,但整体价格相较钨矿提升1.5倍。产量来看,2021年我国碳化钨产量为5.5万吨左右,同比增长超30%,2022年1-8月产量为4.18万吨。进出口来看,我国碳化钨进口量较少,2021年我国碳化钨进口量为81.43吨,出口量为5691.02吨,2022年1-10月进口95.41吨,出口量为4792.73吨。从碳化钨近期价格变动情况来看,整体价格受钨矿供给影响较大,2020年以来受国内疫情叠加政策趋严影响,整体钨矿供给下降明显,碳化钨原料供给持续偏紧,带动碳化钨市场价格持续提升,截止2022年11月中旬,我国碳化钨价格供需基本达新平衡,价格逐步呈现回落趋势。硬质合金与高速钢相比,具有较高的硬度、耐磨性和红硬性;与陶瓷和超硬材料相比,具有较高的韧性,使其广泛运用于机械、模具军工等领域。目前钴粉作为粉末冶金中的粘结剂能保证硬质合金有一定的韧性,虽然整体钴粉价格较高,但整体应用较少导致整体成本较低。碳化钨和钴粉是硬质合金刀具最主要的原材料。碳化钨和钴粉是生产硬质合金的主要原材料。碳化钨充当硬质相,占原料成本比例75%以上,以质量计算的用量占原料的85%以上;钴粉充当粘结剂,占原料质量和成本比例10%左右;钽铌固溶体是CVD涂层刀片的原材料。硬质合金由粘结金属和难熔金属的硬质化合物通过粉末冶金工艺制成,随着硬质合金整体技术和工艺持续发展,叠加硬质合金需求持续增长,近年来我国硬质合金行业需求整体呈增长态势,产量从2010年的3.38万吨增长至2021年的5.1万吨,CAGR为10.83%;其中2019年因下游需求疲软,硬质合金企业经营压力大,产量下滑。硬质合金具有高硬度、高强高韧、耐热、耐腐蚀及耐磨等优良性能,因而可生产钎片、球齿等,用于制作凿岩钎头、潜孔钻头等,适用于矿山采掘、石油钻探、建筑工程等领域;硬质合金也被广泛用作刀具材料,制作铣刀、车刀等,可用于切削有色金属、玻璃、铸铁、石材、钢材等。
|